Troubleshooting AS2 Issues

(Requires AS2 and HTTP/S module) The AS2 module provides monitoring tools that can assist you in troubleshooting AS2 connections to EFT. See also: Testing the AS2 Outbound Connection.

Possible reasons for AS2 file transfer failure:

  • An inbound unencrypted transmission over HTTP

  • An upload attempt to a folder where user doesn’t have write access

  • If sender’s EFT is configured to redirect all HTTP to HTTPS and receiver doesn’t allow this while receiving the data

  • SSL certificates/keys mismatch

  • Incorrect IP adddress/port/folder path

Below are some important things to consider when troubleshooting failed AS2 connections:

  • Ensure that your partner-provided information (AS2 ID, certificates, host information) is accurate and that your provider has configured your account correctly on the remote server.

  • Provide your certificate file (public key) to your partner and obtain your partner's public key (unless your partner will be sending you non-encrypted, non-signed messages that do not request an MDN).

  • Send a test file to your partner. The Test button on the AS2 Configuration wizard sends a test file to a defined AS2 partner to verify connection. The success or failure results are displayed in a prompt that contains each stage of the transfer. The stages include the presence of certificates necessary to sign and/or verify signatures, connection to the host and navigation to the correct path, upload of the test file, and receipt and verification of the MDN receipt. The complete HTTP sent and received headers are captured and displayed in a list box under the success/failure stages. You can select and copy the text of this log for analysis. The maximum allowed file size for AS2 transfers is 20GB.

  • Contact your partner and ask them to connect and transfer a test file to EFT. If the test is not successful, examine reports and the Transfers - AS2 node in EFT:

    • ARM report - AS2 Transactions (Detailed) - Review the report to determine why the problem transaction occurred.

    • Transfers - AS2 node - Review the sub-node on the Status tab to view recent AS2 transactions (retrieved from EFT’s ARM database) to identify possible configuration errors.

  • AS2 partner receives multiple MDN failures when sending to EFT in HTTPS. Turn off the "100 Continue" reply by selecting the HTTP 1.0 mode check box in the AS2 Inbound Settings dialog box for the partner's account. Refer to AS2 Inbound Parameters for more information about "100 Continue."

  • EFT does not support UTF-8 filenames over AS2.

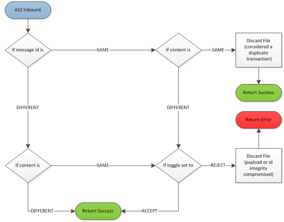
  • EFT is sending multiple success messages. If the ID and payload are the same as a prior incoming message, EFT will reject the payload but will send a "success" message back to the client. So if a client resends a package for some reason, EFT will resend the success message. Below is a diagram that demonstrates how EFT manages incoming messages.

AS2 and the Auditing and Reporting Module

You must have the Auditing and Reporting module installed to use the AS2 module. If the ARM database is not installed, configured properly, or fails, AS2 functionality is not available.

If ARM is not installed, configured, or connected:

  • For outbound AS2 transactions, the transaction is cancelled, and EFT sends emails, execute commands, and triggers events. (This includes any outbound transaction, whether initiated by AS2 Send File Action or by folder monitor specified in partner AS2 outbound tab.)

  • For inbound transaction, EFT replies to the partner with "500 Internal server error: database failure," then sends emails, executes commands, and triggers events.